Since the start of 2011, the Middle East and North African region has been experiencing unprecedented political upheavals. This paper considers the nature of those upheavals and their impact on oil markets. It begins with an explanation of why these uprisings have been taking place with special emphasis on the underlying economic drivers. In particular it identifies the main cause as the poor governance and high levels of corruption prevalent in many of the countries and how this has stifled private sector development to encourage economic progress. It then explains the two different markets affected - the wet barrel and the paper barrel markets. It describes the state of both markets before the changes began in January 2011. Specifically it points out that during 2010, even before the uprisings began, the sentiment was for higher prices. The paper goes on to consider how the uprisings have had an immediate impact on both markets. In particular it examines the perceptions in the paper markets that the uprisings would spread to the major oil exporters of the GCC countries causing serious disruptions to the wet barrel markets. The paper regards such an outcome as extremely unlikely in the short to medium term. It also examines how the wet barrel market managed the loss of Libyan supplies.
As to the longer-term future, much depends upon how current events unfold. Two extreme outcomes are considered. A "business as usual" future where existing political regimes manage to survive, even when the incumbent leaders have been overthrown. However, these are forced to consider more carefully how they manage the economic problems that caused the uprisings in the first place. This future would require significantly higher oil revenues, either through great exports or higher prices. A "democracy breaks out" future looks at a world in which greater accountability and transparency emerge in the MENA region. In both outcomes the key questions to be considered for the oil markets are what impact such outcomes would have on governments' depletion policies and what such outcomes would have on relations within OPEC? In particular, it considers whether democratic societies are more or less likely to speed up the rate of depletion of their hydrocarbon resources. It also considers what might happen to national oil companies and oil sector reform in a more democratic world. Finally the paper examines how recent events may affect relations between OPEC members, specifically Saudi Arabia and Iran and considers whether the deterioration in these relations may threaten OPEC's ability to manage the oil market effectively in the event of any downward pressure on oil prices.
The paper concludes that in the short run there are no serious threats to real wet barrel oil supplies to international markets given that the key GCC suppliers are extremely unlikely to follow the path of others in the MENA region. However, those determining price in the paper barrel markets may be less than convinced about this. Therefore oil prices will be volatile as news from the Arab street vies with bad news regarding the global economy. In the medium to longer term there is much greater uncertainty depending on how the Arab uprisings play out and how their outcomes will affect government behaviour and relations with OPEC. However, there is a strong possibility that the outcome could lead to greater future oil supplies as a result of changes to depletion policy and in some cases a greater role for the IOCs thereby helping to prevent any major supply crunch.
This report seeks to explain the current and future impact of recent events in the Middle East and North Africa on the international oil market and specifically on the future price of oil. The events began with the death of Mohammad Bouazizi in Sidi Bouzid, 300 kilometers south of Tunis in Tunisia of January 4th as a result of his self-immolation on the 17th December. This followed an altercation over the lack of a license for his vegetable cart with a policewoman who attempted to humiliate Bouazizi by slapping him and spitting at him. The subsequent events that embroiled Tunisia and then spread to all parts of the Arab world which are still unfolding are a major event with huge implications for the region and the world, [2]. This report focuses on the impact on international oil markets and oil prices. Section 2 tries to put the "uprisings" into context since their causes are directly relevant to the economic context in the countries concerned which in turn is relevant for their depletion policies, general oil market behaviour and relations between OPEC members. As will be developed, these are all crucial to the prospects for oil prices. Section 3 sets the oil market context, specifically the presence of two oil markets - the wet barrel and paper barrel markets - and the state of those markets just prior to the events of this year. Section 4 tries to explain how the events in the region have immediately impacted these markets. Section 5 considers their market impact in the medium to longer term and section 6 concludes.
Table 1 present a rough chronology of events in the region although it must be stressed that in many cases these events are unfolding as this report is being written. The causes of these events are complex and generalizations about the Arab World are extremely dangerous. However, some attempt at explanation is required given the focus of this paper is the implications for the oil market and these implications are linked into the context in which the events are unfolding.
Perhaps the best framework for analysis goes back to the debate in the 1980's in the Soviet Union regarding perestroika (economic liberalization) and glasnost (political liberalization). Many argued, notably President Gorbachev, that without glasnost, undermining the controlling role of the political élites, perestroika and the rise of the private sector would be impossible. In effect the argument was that the political elites, grabbing all of the best deals for themselves, would effectively stifle the private sector leading to generic economic failure. Such a situation was characteristic of most of the Arab governments [3]. Many of the regimes can only be described as kleptocracies [4] whose behaviour effectively undermined the progress of the economies as private sector activity struggled (and frequently failed) to survive. This was greatly aggravated by endemic corruption that was present at the very top of governments. The result was, to use the unofficial jargon of the World Bank, "stuffed economies" [5] . Thus unemployment was high and rising. Inflation was rife. Standards of living were falling. Above all the terrifying demographics - over 38 percent of the Arab populations of 280 million in 2000 was under the age of 15 (UNDP, 2002) - meant an ever-increasing number of young people were having their aspiration thwarted.
Table 1 A Brief Chronology of the Arab Uprisings

This state of affairs was first given a major public airing by the publication in 2002 of the UNDP Arab Development Report (UNDP, 2002), produced by a team of Arab specialists which focused on the challenges facing the region. As the report states:-
"These challenges are fundamental, not only for their instrumental significance to development and growth but also for their intrinsic value. Equity, knowledge and the freedom and human rights integral to good governance matter for their own sake as well as for their critical role as enablers of development. They are both means and ends. They are central to both the process and the state of human development". (page 1)
"Improving economic governance, including management of development, is a primary challenge for Arab countries … growth continues to stagnate and to be overly vulnerable to fluctuations in oil prices …. Critical macro variables are still under-performing, including employment, savings, productivity and non-oil exports. At about 15 per cent, average unemployment across Arab countries is among the highest rates in the developing world. Unemployment is a human-development tragedy as well as a drag on economic progress." (page 4)
Added to these long standing causes of potential unrest were two new elements. The first was increasing food prices that seriously affected the poor of the region. Figure 1 illustrates the international prices of wheat and rice, both key food staples in the region. The steady rise that occurred after 2001 resumed after the global recession reduced the prices in 2008-9.
Figure 1

Source: IMF
The second new element was the spread of electronic social networking. Thus the protests in Egypt were partly organized by young Egyptian middle class individuals who had been mobilizing their online networks for a couple of years before the events triggered by the death of Bouazizi [6] .. Once the trigger had been pulled by the events in Tunisia, the system was able to mobilize considerable support very quickly. This use of social network sites was a key characteristic of the uprising in all of the countries.
There are two markets for crude oil: the wet barrel market where producers sell and refiners buy physical oil, [7] and the paper barrel market where promises written on paper are made to exchange oil in the future (Stevens, 2009). In the 1980s, the paper market began with the unregulated forward markets. However, now most attention is given to formalized regulated futures markets such as NYMEX trading West Texas Intermediate (WTI) in New York and the Intercontinental Exchange (ICE) trading a Brent blend in London.
The players in the paper market are conventionally divided into the commercial and non-commercial players. The commercial players are those who operate in the wet barrel market and who are interested ultimately in real wet barrels. The non-commercials are often referred to a "speculators". However, these distinctions are extremely unhelpful and misleading. For example, many of the major oil companies who obviously operate in the wet barrel markets also operate in the paper barrel markets trying to turn a profit based upon volatility and expectations and in that context are disinterested in necessarily taking delivery of wet barrels. As for the term "speculators" this is also unhelpful. Speculators move in and out of the market on a short-term basis and thrive on price volatility. They push the price up and they push the price down [8] . However, much of the money going into paper barrel markets recently has been investments by the "money managers". These are individuals who are responsible for managing large portfolios of financial assets, often associated with pension funds. Their function is to optimize their portfolios, managing low-risk (for example treasury bonds) and high-risk (for example commodities) investments. Quite often, investment by the "money managers" in commodities, including oil, has in part been triggered because there are limited alternative investments for the money managers to make when government bonds are unattractive and equity markets are in free fall. In such circumstances, oil and other commodities have become an asset class [9] in their own right. [10]
The links between wet and paper barrel markets are complex; the most obvious being the fact that the WTI contract, if not covered by another paper transaction [11] , ultimately involves exchanging a wet barrel of WTI at Cushing in Oklahoma [12] . However, it is possible to characterize the linkage in the following way. The paper market provides the signals that set the price in the wet barrel market. It does not set the price per se but indicates a starting point for discussion of the numbers in the contract. Perceptions in the paper market about the state of the wet barrel market in terms of surplus or shortage inform behaviour that creates the paper barrel price. Perceptions of shortage, current or impending, will push the price up, and perceptions of surplus will push the price down as the "money managers" move cash into and out of the paper markets in anticipation of price changes.
Figure 2

Source: OPEC
As can be seen from Figure 2, since 2002, there have been a number of occasions when the paper market has misread the signals in the wet barrel market, leading to a disconnection between the two markets. Thus the "money managers", believing there to be a shortage in the wet barrel market, pour money into paper barrels pushing up the price. When they realize there are no shortages they pull out and the price collapses. Figure 2 illustrates the point. Each time the disconnection between paper and wet barrel markets has been realized there has been a sharp price adjustment. On each occasion between 2000 and 2005, the price fell quickly by around $10 per barrel from a peak of around $30-40. At the end of 2006 prices quickly fell $20 from a peak of $70. The most spectacular example to date was in 2008 when the price (WTI) reached a peak of $147 in early July based on the paper barrel markets' belief in imminent shortage. When this was clearly not the case, the market fell by $40 per barrel in a couple of weeks. [13]
This disconnect is partly because the "money managers" of the paper market do not understand the oil industry. For example, an argument heard by this author when asking the money managers in the City of London in 2002 why they were pushing up oil prices was that 'there is a shortage'. When asked why they think there is a shortage they reply 'because the price is rising'! Furthermore there is little reason for them to understand the oil industry at any deep level since all they need to do, quoting Keynes's famous remark on currency traders in the 1930s, is 'to anticipate what the average opinion of the average opinion is likely to be'.
This argument needs to be handled carefully. Many of the financial institutions containing "money managers" do have extremely good oil analysts who understand the industry very well indeed. However, it is questionable how much notice the money managers take of their analysts. There is however a similar phenomenon in foreign exchange markets called the "scapegoat theory". The idea is that if conventional economic analysis is applied to the level of exchange rates then there is no explanatory power. Thus exchange rates appear to be disconnected from conventional macro-economic variables such as inflation, employment The explanation is that the traders in foreign exchange who determine the level are looking at other indicators to act as a proxy for what the really wish to see - the so-called "scapegoat (Bacchetta & Van Wincoop, 2004). Certainly it is well known that the paper markets for oil pay close attention to the levels of stocks as an indicator of the state of the wet barrel market [14] . This is because stock data is easily available and regularly updated [15] .
Thus when considering the effect of the "Arab uprisings" on the oil markets, it is necessary to consider the effect on both wet barrel and paper markets. The next section will now consider the state of both of these markets on the eve of events in that Arab World.
Figure 3 outlines the development of world oil demand and non-OPEC supply since 2000. As can be seen, since the global economic recession reduced oil demand growth in 2008 and 2009, 2010 appears to have been an extremely strong year for growth, dominated by the increased demand from the Middle East and Asia. At the same time since 2004, Non-OPEC production growth has been either negative or very low.
Figure 3

Source: BP, 2011
Figure 4

Source: Author's estimates based upon IEA data
This pattern of demand growth and non-OPEC production is translated into the level of spare capacity to produce crude oil, which is shown in figure 4. This is an estimate of capacity, which can very quickly be brought into production i.e. within a matter of days. As can be seen, in 2010, spare capacity was at quite high levels relatively. As for the patterns of oil exports from the Arab Countries excluding Iraq [16] , this can be seen in Figure 5 for 2009.
Figure 5

Source: BP, 2011 and OAPEC
The message from Figure 5 is that the main GCC exporters - explicitly Saudi Arabia, UAE and Kuwait - had sufficient excess capacity to cover the loss of exports from all of the other Arab exporters [17] .
So far the wet barrel market story prior to the Arab uprisings is a market that appears to be have been comfortably supplied. Figure 6 that shows the stock level of crude and products in the OECD countries reinforce this. By the end of 2010, these were at record levels compared to the previous five years. Indeed for the previous couple of years, OPEC had been working hard to restrain production in an attempt to "mop up" this very high level of stocks. While the forward curve remained in contango, high stocks were not a problem and reflected a desire by the wet barrel market to hold physical supplies. The fear was that if the forward curve flipped into contango, then this stock overhang would be seen as surplus to requirements, leading to stock holders trying to liquidate their barrels, thereby prompting a price collapse of the sort seen in 1998.
Figure 6

Source: IEA Oil Market Report
However, despite the apparent comfortable supply picture in the wet barrel markets, the paper barrel markets were nervous and, as can be seen from Figure 7, through 2010 began to take a view of the market which suggested higher rather than lower prices. Several factors explain. There were concerns about the geo-political situation over the Iranian nuclear programme with many informal sources speculating over an imminent Israeli attack on the Iranian facilities with the potential for serious retaliatory measure from Iran that would upset the global oil market [18] . There was also continuing concern over the political situation in Nigeria following the death of President Umaru Yar'Adua on 5 May 2010 and the accession of Goodluck Jonathan as President. Talk of civil war was common.
There was also concern about a weaker US dollar which the paper markets have come to see as a harbinger of higher oil prices. This is empirically supported and between April and November 2010, there was a 0.83 correlation between the $/Euro rate and the price of WTI. The transmission mechanism for this relationship is very questionable. Oil is priced in dollars and the assumption is that a weaker dollar makes oil cheaper for non-dollar buyers of oil which would increase demand and therefore increase prices. However, given that the main non-dollar based currency is the euro and that in the euro zone almost 80 percent of the final prices of gasoline and diesel consists of sales taxes imposed by the consuming governments, changes in the dollar exchange rate are unlikely to have any immediate effect.
Added to these factors was the performance of the US equity markets. Deutsch Bank claims that a 50-point increase in the Standard & Poors (S & P) index increases oil price by some $4.00 per barrel on the grounds that a strong equity market implies a stronger economy that implies stronger oil demand. Traditionally, the build up to the US Mid-term elections sees strength in the S & P index and 2010 was no exception to this - inexplicable - phenomenon. For all these reasons, as can be seen from Figure 7, as 2010 progressed after the summer, the price began to show consistent strength. Into this story at the start of 2011 came the beginnings of the Arab uprisings.
Figure 7

Source: OPEC
The first and most obvious impact in January as the events in Tunisia began to spread to other countries was upon perceptions in the paper barrel markets. Initially the loss of exports from Egypt and Yemen were seen as a cause for concern despite the fact that both countries exported very little by way of crude. In 2009, Egypt exported 166,000 b/d and Yemen exported 127,000 b/d thus their impact on the wet barrel markets would be barely noticed. There was also concern that the unrest in Egypt could lead to the closure of the Suez Canal despite the fact that it was abundantly clear that the Egyptian military would allow no interference. However, the Suez Canal accounts for some 3.5 - 4.5 million b/d in both directions and would therefore have had a greater impact on the wet barrel market than the loss of both Egypt and Yemen [19] . In the event there was no disruption to the operations of the canal.
However, many players in the paper barrel markets took the view that the "Arab World" was all the same. Therefore what happened yesterday in Tunisia, Yemen and Egypt in terms of trying to overthrow the governments would happen today in Libya and Syria and would happen to tomorrow in Saudi Arabia and Kuwait. Their focus was on the information shown in Figure 8 that suggested the Middle East and North Africa accounted for some 40 percent of world oil exports. Their belief in the potential for contagion therefore gave a strong boost to prices as can be seen from Figure 7. The key of course was what might or might not happen in the major GCC players. As can be seen from Figure 5, at least in aggregate terms, the world oil market could lose all of the non-GCC exports and, provided the GCC producers were willing to fill the gap with their spare capacity, the wet barrel markets would face little problem.
Figure 8

Source: BP, 2011
It was only when Libya began to join the wave of uprising that the wet barrel markets did begin to be significantly affected. Before the unrest in Libya, Libya was exporting some 1.4 million b/d. This was light sweet crude which in most cases were supplying refineries in Southern Europe. As the unrest grew he extent of the loss of Libyan crude is not known for certain simply because the situation on the ground became confused and confusing but obviously as the fighting intensified it became more difficult to export to say nothing of the issue of whose oil it was and who was responsible for trading it [20] . While promises were made by Saudi Arabia in particular that they would offset the loss of Libyan crude, the Saudi crude on offer was heavier and sourer and also located in the Gulf. The result was a significant increase in the price differentials between heavy and sour crude. In January 2011, the differential between light (Tapis 44 degrees API) and heavy crude (Arab Heavy 27 degrees API) was $9.89. By May this had reached $17.79 [21].
The next stage in the story concerns the OPEC meeting held in Vienna on the 8th June. The key to calming the market lay with Saudi Arabia. Throughout the events of the Arab uprisings, The Kingdom had been making public statements to the effect that they would ensure no crude oil shortages as a result of the upheavals. However, there were some concerns among the more informed analysts. The normally cordial relations between Riyadh and Washington had taken something of a battering following the removal of President Mubarak. The view in Riyadh was that Mubarak had been a key "friend" of Washington for over 30 years. If the US treated "friends" in that way, what did the fate of the Al Saud look like in the near future? All the signs were that the Al Saud were upset and therefore less likely to try and accommodate Washington's desire to reduce oil prices. This was reinforced because, as will be developed below, the various financial handouts which Abdullah promised his people to assuage unrest, implied higher prices' [22] .
However, the crunch came at the June OPEC meeting and was yet another side effect of the Arab uprisings. The unrest sweeping the Arab world had spilled over to re-ignite the long-standing grievances of the majority Shi'a population in Bahrain. The idea of a popular Shi'a government in Bahrain was unthinkable to the Al Saud. They therefore offered to provide very considerable military forces to suppress the uprising. This offer was accepted and while it is difficult to garner evidence for this, it was widely alleged that the most brutal repression in Bahrain against the demonstrators came from the Saudi security forces rather than the Bahraini security forces. The Iranian government saw this as a direct attack on their interests and Saudi-Iranian relations plummeted to a serious low [23] . This spilled over into the OPEC meeting in June. Saudi Arabia had gone into the meeting publicly requesting a formal increase in OPEC output to mute the rising prices. The Iranians managed to create a coalition including Venezuela, the "official" Libyan delegation, Algeria and several other members to block any attempt to formally increase OPEC output. The result was an extremely acrimonious meeting, which could not even agree on a final press release, an unheard of event at any previous OPEC meeting.
Saudi Arabia announced it would in any case increase its output on an informal basis. Meanwhile the global economic picture began to look increasingly gloomy with a major crisis developing in the Euro zone. The result of this was that as the prospect of a double dip global economic recession loomed, the paper markets began to exert downward pressure on oil prices as can be seen from Figure 7. As the Libyan events appeared to be reaching their end game, the prospects of a return of Libyan crude to markets also exerted a downward pressure on prices. This expectation appears to be extremely premature. Apparently there has been very extensive damage done to the loading terminals and in any case, the political situation in a deeply tribal society is very far from having been resolved.
Other short-term consequences from the Arab uprisings also are worth considering. One obvious immediate result is that in a number of countries, plans to develop capacity in the upstream have been put on hold, if only as a result of military action and more general unrest. The most obvious case is in Libya where all IOC operations were halted at the outbreak of civil disorder. How quickly these operations resume will depend upon how quickly order can be restored, how quickly new governments can put in place new depletion policies, new petroleum legislation and a new (possibly) reformed structure to the existing oil sector (see below in Section 6 on the longer terms impacts).
Another immediate consequence concerns government targets for oil prices. The newly emerging regimes and the surviving regimes will all need to increase their government spending in order either to get elected in forthcoming promised elections or to meet to the aspirations of their populations in the case of surviving regimes. The most spectacular example occurred in Saudi Arabia. In February 2011, King Abdullah announced a handout of $37 billon to be spent within one year. This included a 16 percent pay increase for all public sector employees. In March, he announced a further handout of $97 billion to be spent over three years. This sort of largesse will require much higher revenues. Last year, the official Saudi position was that $70 - 80 per barrel was a "reasonable" price target to aim at. However, Abdullah's $37 billion handout alone was equivalent to an additional $14 per barrel on Saudi's 2009 exports. In addition, the GCC promised "large" aid packages to help the less rich GCC members although how much of this has actually been distributed is uncertain. Suddenly the regimes' supply price had increased dramatically [24] .
The longer terms impact of the Arab uprisings on the oil markets clearly depends upon how the current situation unfolds. This raises two questions. First, how will the situation develop in countries where the existing incumbent regimes have already been deposed - Egypt and Tunisia - or almost deposed - Libya and Yemen? Second, how those countries where the existing regime remains intact will change in the light of what has and might happen? In particular the key here relates to the major oil exporters of the GCC.
There are two extreme possible outcomes - "business as usual" and "democracy begins to develop".
"Business as usual" - While it is true that the existing incumbent leaders - Mubarak in Egypt, Ben Ali in Tunisia and Ghaddafi in Libya have been deposed in both Egypt and Tunisia the underlying support for these incumbents came from the military. In both cases the military retain control and there is a possibility that they will simply look to find a "suitable" replacement who will continue the dominance of the old ruling elites. Taking it a stage further, it might be argued that those key regimes for the oil market who currently remain intact will be now highly sensitized to potential unrest within their borders and take steps to head off unrest and contain protest
[25]
.
A key characteristic of this scenario is that, as already discussed, it would mean the surviving regimes would require ever-higher oil revenues to protect their position.
Another consequence concerns domestic pricing of oil products. The MENA region has been experiencing very high levels of demand growth. The World Bank estimates that in MENA since 1980, energy consumption has risen faster than any other region in the world. Between 1990 and 2005 MENA's energy intensity increased 14 percent, 60 percent above the OECD average and 40 percent above the global average. There was concern that if unchecked, this growth in domestic energy consumption could eat into the availability of oil for exports threatening global oil supplies. One solution that was being discussed widely in the region was to increase the very low prices that had encouraged the wasteful use of oil in the first place. However, in countries trying to control unrest, this would be even more difficult since raising domestic energy prices is never popular at the best of times.
"Democracy begins to develop" - This outcome is defined as a world in which there gradually emerges greater accountability and transparency on the part of the MENA rulers in their relationships with the ruled. This implies that there will be a fundamental change in the culture of the societies of far greater significance than simply putting a voting paper in a ballot box every four or five years. Furthermore this outcome need not require a violent deposition of the incumbent ruling elites. They themselves, reading the writing on the wall, are perfectly capable of trying to address growing popular grievances [26] .
To understand the implications of these two extreme scenarios on the oil markets, it is necessary to consider their possible impact on two issues - the depletion policy of producer governments in MENA and relations within OPEC.
Depletion Policy of the Producer Governments in the MENA Region
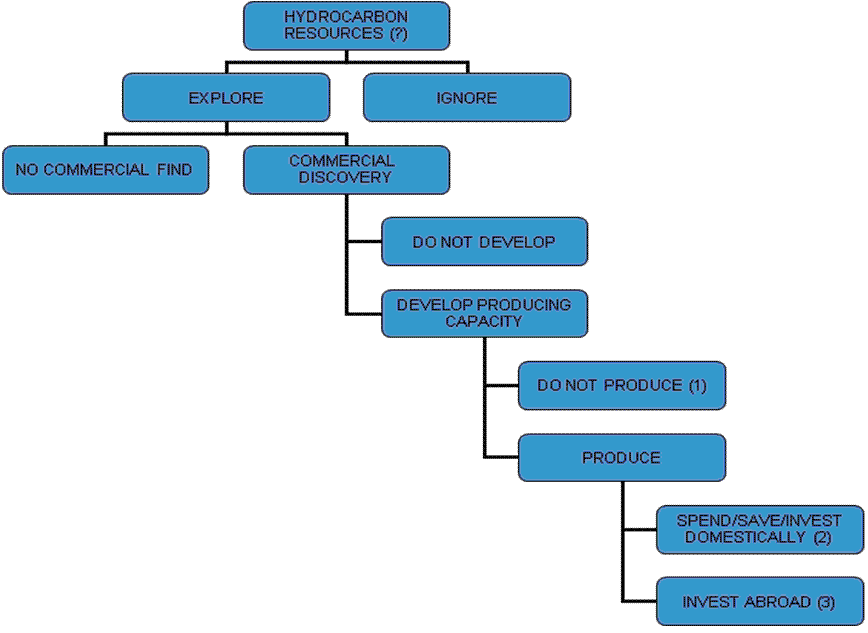
Figure 9 Depletion policy - the choices

To consider depletion policy we need a framework for analysis. This is provided in figure 9 and illustrates the nature of the depletion choices facing any government who suspects they have hydrocarbon resources. The choices face the government simply because, outside of the USA and parts of Canada, sub-soil hydrocarbons are the property of the state. The owner of the oil-in-place decides the rate at which it will be produced.
The choices concern "optimizing" the resources and are concerned with the hydrocarbon depletion policy of the country. As will be developed below this also must consider the revenue deployment policy if the decision is taken to produce the oil sooner rather than later.
The first choice (1 in Figure 9) is whether to produce the oil now or later. If production is postponed, this choice earns a rate of return which will be positive if the future rent [27] from the barrel is higher than today either because oil prices have risen and/or production costs have fallen. If the oil is produced today, then the choices are either to invest the revenue domestically (2 in Figure 9) or invest it abroad (3 in Figure 9) through some form of oil fund [28] . Investing domestically will earn a rate of return although how much will be a function of the government's ability to use the revenue productively and wisely and avoid attacks of "resource curse" [29] . Investing abroad also earns a rate of return although how much will be a function of how well the fund and its portfolio is managed, the state of international financial markets and whether the assets are secured from political interference from other governments who may control their investment context.
Optimizing the depletion policy is choosing a course of action by the government, which maximizes the return given the three options [30] . Before the Arab uprisings there appeared to be a growing view among major producing countries that option 1 i.e. leaving it in the ground was the most attractive option [31] . This is caused many producer governments to revisit their capacity plans. For example, in Algeria where the new Hydrocarbon Law appeared to be aimed at constraining the IOCs, in July 2006, the oil minister announced that the country no longer wanted additional revenue. Algeria's debt had been repaid and there was a fear that more revenues would simply induce an attack of "resource curse". The only exception to the "leave it in the ground" approach among large oil exporters appeared to be Saudi Arabia and even here in April 2006, the oil minister indicated in public on a number of occasions that there were no plans to go beyond 12.5 million b/d.
If the outcomes of the uprisings are "business as usual" then the need for higher revenues from surviving regimes suggests there may be a tendency towards trying the secure higher revenues by increasing current levels of output. This was certainly the response in many cases following the oil price collapse of 1986 and led in the 1990s to an opening up of the upstream to the international oil companies (IOCs). However, an important question is how far the IOCs, in a "business as usual" outcome would be willing to invest in a region which would still be seen as politically very unstable and very high risk? In general, providing the rewards are seen as commensurate with the risk this is less of a problem than many outside the industry may think. After all, the IOCs were operating for over ten years in Algeria during a vicious civil war in which over 100,000 people were killed. However, a key outcome if "business as usual" is the outcome, as already suggested, would be a situation were the oil price required to cover the budget would be significantly higher as a result of the surviving regimes having to spend more on pacifying the population.
If the outcome is "democracy begins to develop" then the impact on depletion policy becomes extremely uncertain and far more controversial. A central issue is whether a democracy would encourage a faster rate of depletion than has been the case under the autocracies of the old orders? Logic would suggest that the majority of voters in an election being offered "jam today versus jam tomorrow" would prefer the benefits sooner rather than later. A good example from history relates to the very different experiences of the UK and Norway following the discovery of oil in the North Sea in the early 1970s.
In Norway, from the very first, there was a national debate over how to manage the newly found resources. The outcome was a conscious government decision to slow development with a specific objective [32] . The government felt that an optimal way to benefit was to encourage the development of a world-class oil industry service capability. At the time this was an entirely feasible objective given Norway's long experience in shipbuilding. The Norwegians had the basic skills and infrastructure to build rigs, platforms and pipeline infrastructure. However, they realized this would take time to adjust this to offshore oil. A slower development and production profile would allow Norway to develop this service industry. Their attitude differed significantly from the UK where there was no national debate over the nature of depletion policy. Rather the UK Treasury saw the prospect of large-scale oil revenues sooner rather than later as a mechanism to rescue an economy in very serious macro-economic difficulties, especially with respect to the public finances. They therefore chose to seek development of the oil-in-place as rapidly as possible and to this end imported American technology and manpower at a very rapid rate. Subsequently, the newly elected Conservative government saw the oil revenues as a means to bribe the electorate via tax cuts. If democracy does begin to develop in MENA it is very uncertain which path the oil producers would follow. The UK model would imply greater supply. Furthermore this could be encouraged by the entry of IOCs. This could threaten higher prices but this would depend upon relations within OPEC; an issue to be discussed below.
There is another dimension to the impact of the "democracy breaks out" as the outcome of the uprisings that relates to the nature of the oil sector and the role of the national oil companies (NOCs). Prior to the events of 2011, many of the oil producers of the MENA region had been undergoing a reform of their NOCs who many in their own countries regarded as high costs and inefficient. Two alternative outcomes are possible. The first is that as democracy develops, there is likely to be a greater role for the private sector. After all, part of the implicit objectives of glasnost is the development of perestroika. This would imply a speeding up of the reform of the upstream (and downstream) oil sectors and could lead to the breaking up of the NOCs. In many cases this would improve the performance of the upstream oil sector allowing the government to speed up their depletion rates if the voting population so wished. It could also encourage the entry of IOCs. It is an interesting if controversial fact that no current democracy [33] anywhere in the world excludes IOCs from the upstream and indeed, in most cases democracies actively encourages such investment [34] .
However the second route under a "democracy breaks out" scenario could be quite different and rather than be driven by (genuine) private sector interests could be driven by nationalism. Many of the regimes that have been deposed or are under threat are seen to have been creatures of the West. There is a strong possibility that newly elected governments would have a very strong nationalistic bias as a result of a backlash by the voters [35] . Such nationalism could actually strengthen the NOCs and indeed inhibit the entry of IOCs. Furthermore if the transition to greater democracy is slow and painful with tribal divisions being prominent, then the oil sector could suffer seriously from a lack of direction, regulation and control leading to countries struggling to maintain the pre 2011 production levels. The example of Iran after the Islamic Revolution in 1979 is a case in point as indeed is Iraq after 2003 and the overthrow of the Saddam regime.
Relations within OPEC
OPEC has played a key role in the oil market for the last 40 years although what that role might have been is quite controversial. In general its key role has been to rescue or protect prices from over supply in the market. Since 1982, this has been achieved by agreeing on what the "call on OPEC" might be to prevent over-supply and then allocating that "call" to the members based upon quotas. The system suffers from poor quality data plus the fact there is no mechanisms either to detect or to deter cheating on quotas. The result has been some failures, most noticeably in 1986 and 1998 but often when the system looks close to collapse, members have stepped back form the brink, agreement has been reached and the price retrieved.
Thus central to OPEC's behaviour is an ability to agree and, at least for a time, to stick to the agreement. Traditionally there have always been divisions between the members. There are small reserve countries that favour higher prices now compared to high reserve countries that may prefer to protect their future markets by maintaining lower prices to prevent oil demand destruction. There are divisions between pro and anti-Western countries. These have also tended to follow the same divisions as those who favour pricing oil in dollar and those who favour an alternative currency such as the euro. Finally there is the division between those who can easily produce over their quotas and those who struggle to meet their quotas.
Traditionally there have also been key divisions between Saudi Arabia and Iran. At certain crucial times these relations have had a very great impact on oil markets. Thus the oil price collapse of 1986 was reversed by Saudi and Iran working together, as was the 1998 price collapse when King Abdullah decided good relations with Iran were more important for Saudi interests than insisting on pursuing an OPEC policy of non-cooperation. As already explained, the recent intervention of Saudi Arabia in Bahrain has brought relations with Iran to an extremely low point. This is likely to continue as the Arab uprisings aggravate the divisions between Sunni and Shi'a political regimes. Therefore, future OPEC meetings are likely to suffer the fate of the June meeting. Whether this matters depends upon the prospects for the development of surplus capacity to produce crude oil in a significant number of OPEC members. The key to this will be what happens to capacity expansion plans and what happens to oil demand. The latter will be subject to the global economic picture that currently is extremely uncertain. The former will depend upon the outcome of the Arab uprisings and their impact on the depletion policy of the major exporters. As explained this too is extremely uncertain.
In the short run there are no serious threats to real wet barrel oil supplies to international markets given that the key GCC suppliers are extremely unlikely to follow the path of others in the MENA region. However, those determining price in the paper barrel markets may be less than convinced about this. Therefore oil prices will be volatile as news from the Arab street vies with bad news regarding the global economy. In the medium to longer term there is much greater uncertainty depending on how the Arab uprisings play out and how their outcomes will affect government behaviour and relations with OPEC. However, there is a strong possibility that the outcome could lead to greater future oil supplies as a result of changes to depletion policy and in some cases a greater role for the IOCs thereby helping to prevent any major supply crunch.
Bibliography
Bacchetta P & Van Wincoop E (2004) A scapegoat model of exchange rate fluctuations. American Economic Review, Vol. 94 No 2.
Springborg R (2010) Globalizatioin and the Politics of Development in the Middle East. Second Edition
Stevens P (2009) The Coming Oil Supply Crunch. Chatham House Report, Chatham House, London
UNDP (2002)
[1] I would like the thank Jane Kinninmont of Chatham House for comments on an earlier draft.
[2] These events in the West have been called "The Arab Spring" making a comparison with the "Prague Spring" of 1968. However, for the Arabs involved in the demonstrations this title is extremely unpopular. It is regarded as a Western concept imposed on the events. Also, the Soviet authorities eventually crushed the "Prague Spring". The demonstrators prefer the terms revolution (thawra) or uprising (intifada). This paper will use the term "uprisings" simply because it is too early to tell whether they will in fact be "revolutions"
[3] These views are developed in depth in the 2002 Arab Development Report and subsequent reports produced by UNDP. See also Springborg, 2010.
[4] A kleptocracy is government by thieves.
[5] This is an actual term used informally within the World Bank to describe an economy which is in a macro-economic mess, failing to generate employment and growth and riddled with corruption.
[6] This was part of a broader expansion of access to information and communications including satellite TV with Al-Jazeera taking the lead. Jane Kinninmont in a priovate communication has suggested that the role of social media has been over-stated and credit should also go to trade union movements and other groups (leftists, liberal and Islamist that came together to form the umbrella movement Kefaya around 2004-5.
[7] Some analysts call this 'the fundamentals'. However, this implies that it is only the wet barrel market that matters when, as will be developed below, patently this is not the case.
[8] They used to be referred to somewhat disparagingly as the "doctors and dentists".
[9] This is simply a financial terms for a category of investments, such as cash, common equities, fixed income, international equities etc.
[10] This author would argue this is not speculation as such but obviously there is a semantic argument to be had over the issue.
[11] Referred to as an "open interest contract".
[12] Another key linkage concerns the relationship between the forward price curve that emerges from the paper markets and the holding of physical stocks/inventories. When the forward curve is in backwardation (i.e. the forward price is lower than the current price (the prompt price)) this is an incentive not to hold physical inventory. If it is in contango (i.e. the forward price is above the prompt price) this is an incentive to hold physical stocks.
[13] In September 2008, the collapse of Lehman Brothers and the subsequent global financial crisis led to price falling even further as the paper barrel markets feared the impact of a global economic recession on global oil demand.
[14] Often the "money managers" judge surplus or shortage by reference to the IEA stock data. However, low stocks may mean other things. Thus the industry may have moved to 'just-in-time' inventory management to reduce working capital, which involves holding fewer physical stocks. Or panic buying may have reduced the primary stocks held by the industry, pushing them into secondary and tertiary stocks. Only primary stocks are measured, giving the impression of 'lower' stocks when only the property rights have altered. Finally, if the future market is in backwardation -the future price falling below the prompt price, there is absolutely no incentive to hold physical stocks instead of a piece of paper promising to deliver at a price below the current prompt price.
[15] The US stock data is regularly updated every week on a Wednesday. This gives rise the "Thursday effect" on prices. If the stock data released on the Wednesday is not what the paper markets expect, the price can change significantly as a result on the Thursday.
[16] Iraq is excluded simply because its situation in the Arab Uprisings can be seen to be very different following the post-2003 events. Iran is also excluded. While Iran is obviously not an Arab country it might have been expected to suffer from some degree of demonstration effect following the street protests in the Arab world. However, arguably such demonstrations occurred in June 2009 following what was seen by many to be the "stolen election" when Ahmadi-Nejad was returned as president. This was brutally repressed and it is understandable that there was little appetite for a re-run.
[17] As will be developed below, this is a bit simplistic since it takes no account of the differing qualities of crude or their geographic location.
[18] These ranged from destabilizing Iraq to attempts to interfere with the flow of oil through the Straits of Hormuz.
[19] Interestingly, the Suez Canal is more important for the transit of LNG supplying Europe. Some 3.5 - 4 billion cubic feet per day transits the canal in both directions and this has been rising. In 2008 429 LNG tankers transited the Canal while in 2010 the estimated number was 763 tankers. According to the US Energy Information Administration, in 2009 the UK and Italy received more than half of their LNG supplies through the canal.
[20] In April, Qatar confirmed it was marketing crude oil on behalf of what was then the Libyan opposition. http://www.trust.org/alertnet/news/qatar-trading-houses-doing-oil-deals-with-Libya". The situation was further confused by the fact that the main IOCs operating pulled out to protect their staff.
[21] It was this rise in the light-heavy differential that began to cause concern in Washington in advance of the US driving season, which traditionally starts on Memorial Day, the 31st May. The resulting higher gasoline prices would not go down well with the voting public. The Obama administration therefore persuaded the IEA to announce a release of stocks on the 23 June of 60 million barrels in an effort to cap the price of light sweet crude and narrow the differential.
[22] Throughout the uprisings there was a certain degree of schizophrenia in Saudi Arabia. On the one hand they wanted higher prices to finance their increase expenditure and possibly to pressure the US. On the other hand there was the long standing fear that higher prices would lead to demand destruction and therefore undermine the value of their oil reserves.
[23] Arguably the last time such relations reached a low point was in 1987 when allegedly 275 Iranian were killed in Mecca during the Hajj by Saudi security forces following a demonstration.
[24] This applies more generally throughout the major oil producers. There have been hints of a contagion effect with populations of non-Arab countries beginning to wonder if they should also begin to exert themselves.
[25] In fact, in can be argued that the leaders in Saudi Arabia, Kuwait and Abu Dhabi, being based upon tribal interactions and loyalty, have in any case been keeping a very close watch on developments within their borders. As such they have retained a closeness, awareness and sensitivity to the people they are supposed to rule. Arguably this is one key difference from Mubarak, Ben Ali and Ghaddafi who probably had no idea what their ordinary people were thinking or were concerned about. Rather they surrounded themselves with those whose only function was to flatter and disguise potential unrest. Another key difference was the GCC rulers had and have at their disposal huge amounts of oil revenues to buy the acquiescence of their populations. The obvious example is the largesse of King Abdullah in February and March outlined earlier.
[26] See footnote 19.
[27] Defined as the difference between the full cost of production, including an acceptable rate of return on capital, and the market price.
[28] Of course these three options are not mutually exclusive.
[29] "Resource curse" concerns the observation that windfall oil revenues, rather than benefiting the country, lead to negative effects both in terms of the economy and the society more generally.
[30] The role of the NOC in determining the depletion policy will vary between countries. At the very least the government will need to consult the NOC on what is technically feasible to produce both now and in the future.
[31] This view was expressed in the mantra - "oil in the ground is worth more than money in the bank, especially if the bank has sub-prime mortgage assets!".
[32] It is perhaps worth remembering that Norway was a relatively rich country before the development of the oil and arguably could afford the luxury of such a decision.
[33] Only Mexico is an exception.
[34] Part of the reason for this is that very few democracies actually have an NOC and those that do such as Norway, Malaysia and Brazil have them listed on stock exchanges so they are to all intents and purposes "corporatized" i.e. their "national mission" has been relegated in their order of priorities. The logic says that a democracy has sufficient confidence in its own capacities and abilities to regulate, to use concession type agreements rather than production sharing.
[35] This does not necessarily imply dominance by Islamic parties.
JIME Center.All rights reserved.